2021年12月21日晚,随着中国国际贸易促进委员会党组成员、副会长,商务部国际经贸关系司前司长、区域全面经济伙伴关系协定(RCEP)前中方首席谈判代表张少刚所做的讲座《中国与国际经济治理体系》在学生们的热烈掌声中结束,北京大学国际关系学院2021年国际组织与全球治理前沿名家系列讲座画上了圆满句号。
该系列讲座系北京大学国际关系学院国际组织与国际公共政策专业重点打造的课程之一,于2019年开启,得到新奥集团的大力支持。课程旨在突出该专业的国际性、交叉性和应用性特色,特邀国际组织和政府资深官员、大使和知名学者举办特色系列讲座,深化学生对深刻变化中的世界格局以及国际组织在国际公共政策制定中的作用的理解。学生从讲授者的丰富实践和深刻洞察中获取有益的知识和启示,提升认识国际事务和国际组织的境界和水平,进一步拓展专业知识,提高实际技能,开阔全球视野。
该课程是北京大学国际关系学院国际组织与国际公共政策(IO&IPP)专业的本科和研究生必修课程、国际公共政策(MIPP)在职硕士研究生选修课程,同时也是北京大学研究生院国际组织人才培养证书项目课程,向参与该项目的全校学生开放。
阵容豪华 “大咖”云集
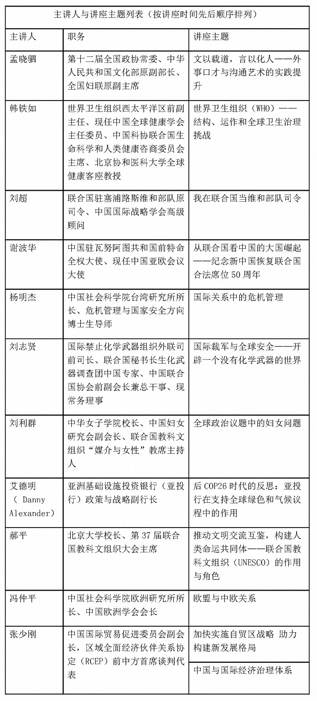
2021年9月至12月,前沿名家讲座系列共邀请了十一位具有丰富国际组织和外事工作经验及深厚学术造诣的官员、大使、学者为广大师生带来十二场精彩讲座。他们分别是(按讲座时间先后顺序排列):孟晓驷、韩铁如、刘超、谢波华、杨明杰、刘志贤、刘利群、艾德明(Danny Alexander)、郝平、冯仲平、张少刚(详见下表)。
北京大学国际关系学院对此次前沿名家系列讲座高度重视,投入了很多资源。院长唐士其主持郝平校长的讲座并做总结。副院长兼国际组织与国际公共政策系主任张海滨、助理教授陈沐阳作为课程负责老师,全程筹备和主持讲座,课程助教黄晓璞博士候选人精心细致地为课程做了大量教学服务工作。

内容丰富 观点精彩
该系列讲座主题设置多元、涵盖面广,充分体现了课程设计的交叉性、实践性和前沿性。十二场主题讲座既包含了国际关系与全球治理的传统核心内容,如文明的冲突与和谐、联合国的历史、欧盟与中欧关系,也包含了国际事务实践的具体内容,如外事口才的应用、国际维和实践、化武裁军谈判、危机管理等。系列讲座选题注重前沿性,强调课程内容的与时俱进和与当下国际形势的紧密结合度,涵盖最受关注的热点问题,其中包括:全球疫情大背景下的世卫组织与国际卫生治理专题,后COP26时代的亚投行专题,贸易“逆全球化”浪潮下的国际经济治理专题,女性意识觉醒时代的性别平等专题等。同时,该系列讲座注重探讨中国与世界的关系,十一位主讲人在授课过程中结合自身的实践经验和体会,引导学生思考中国智慧和中国力量在国际组织与全球治理中的作用,为学生呈现精彩的分享与独到的观点。
9月28日,第十二届全国政协常委、中华人民共和国文化部原副部长、全国妇联原副主席孟晓驷女士做首场讲座,正式拉开2021年系列讲座的序幕。孟主席以《文以载道,言以化人——外事口才与沟通艺术的实践提升》为题与同学们分享了她在外事口才实践中的经验和感悟。孟主席结合自己从事文化外交和对外交流20余年的丰富实践经历,用大量生动的案例分析了口才与沟通艺术在外事交往中的重要性。她强调,口才是一个人的心理素质、文化素质、甚至是综合素质的体现;在外事交流中,应当事先了解对象国的文化传统;在实际的交谈过程中,要注重情理交融、精准表达,同时要学会倾听。通过分享她在美国、法国、俄罗斯、阿联酋、摩尔多瓦、埃塞俄比亚、东南亚等国家和地区参加高层外事活动的亲身经历,孟主席形象地阐释了真诚赞美在交流中拉近情感距离的重要作用。孟主席也结合她对新冠疫情期间公共交流的观察,指出智慧幽默能够展现风度、营造友好交往氛围,为外事交往添彩。另外,她还就外事交往中如何保持服饰和声音的得体为同学们提供了指导。

中华人民共和国文化部前部长、全国妇联前副主席,第十二届全国政协常委孟晓驷

北京大学国际关系学院副院长兼国际组织与国际公共政策系主任张海滨教授致欢迎辞

授课现场
10月12日,世界卫生组织西太平洋区前副主任、现任中国全球健康学会主任委员、中国科协联合国生命科学和人类健康咨商委员会主席、北京协和医科大学全球健康客座教授韩铁如带来了题为《世界卫生组织(WHO)——结构、运作和全球卫生治理挑战》的分享。韩教授以当下全球卫生治理的问题和挑战开启本次讲座:“WHO是否已不再是唯一的全球健康的协调权威机构?”“WHO 理事机构如何改善全球卫生治理决策,提高执行效率和对卫生危机的监测评估?”通过他生动翔实的讲述,同学们很快进入思考。讲座分为三个部分:“世界卫生组织的结构及运作”、“中国与世卫组织”以及“未来挑战”。韩教授首先介绍了世界卫生组织理事机构、执委会、地区委员会的组成架构,又进一步介绍了这三个机构面临的决策机制困局与相关改革方向。随后,韩教授对中国在世界卫生组织中的贡献做了详细阐述,尤其是中国参与世界卫生组织创建和早期工作的过程,以及目前中国在世卫组织代表性不足问题的主要解决手段。最后,韩教授结合新冠疫情案例,讨论了当前全球卫生治理面临的主要挑战,以及未来全球卫生治理可能出现的重大变革。

世界卫生组织西太平洋区前副主任、中国全球健康学会主任委员、北京协和医科法学全球健康客座教授韩铁如
10月19日,联合国驻塞浦路斯维和部队原司令、中国国际战略学会高级顾问刘超将军为北大师生带来了题为《我在联合国当维和部队司令》的讲座。刘超将军从一个联合国维和行动的实践者的视角分享了他在塞浦路斯担任司令的经历和观察。讲座分为四个部分:担任联合国维和司令的原因、选拔流程、工作职责以及联合国维和行动目前面临的挑战。刘将军首先从个人理想、国家荣誉、地缘政治三个维度解释了各国竞争联合国维和司令职务的原因,又进一步从提名、海选、面试、任命的基本原则、问题设置、判别标准等方面详细介绍了联合国维和司令的选拔程序。随后,刘超将军结合自己的任职经历系统地阐述了塞浦路斯维持和平部队的历史、基本架构与主要任务,使同学们对于维和行动有了更加具体深入的了解。刘超将军还对联合国维和部队中成员的构成、维和部队与当地政府的交流合作、不同国家在维和行动中的工作特色等内容进行了系统介绍,并鼓励同学们进一步思考有关问题。最后,刘将军从政治进程缺失、维和重心争议、任务和能力失衡等方面讨论了联合国维和行动目前遭遇的挑战,以及当下国际环境和大国博弈对联合国维和行动的影响。

联合国驻塞浦路斯维持和平部队前司令、中国国际战略学会高级顾问刘超
10月26日,中国常驻联合国代表团前参赞 、外交部礼宾司前副司长、中国驻瓦努阿图共和国前特命全权大使、现任中国亚欧会议高官、中国联合国协会常务理事谢波华带来了系列讲座的第四讲——《从联合国看中国大国地位的崛起——纪念新中国恢复联合国合法席位50周年》。谢波华大使的讲座分为“内忧外患的百年史”、“抗日战争与中华民族的崛起”、“为恢复新中国在联合国合法权利的斗争”、“以负责任的大国姿态,积极参加联合国各项事务,践行真正的多边主义”四个部分。在前两部分中,谢大使引领同学们一同回顾了中国接近民族危亡的近代历史,并点明了中国在反法西斯战争中的重要地位与中国共产党在抗日救亡中发挥的不可替代的作用,叙述了中国作为四个主要参战国之一参与联合国创建的全过程。之后,谢大使循时间线为同学们梳理了新中国自成立后在联合国争取合法席位的二十年历程,以详细的史料为同学们讲述了1971年联合国大会上惊心动魄的表决经过。最后,谢大使介绍了中国五十年来积极参加联合国各项事务的进程与中国在人权、维和、环境、裁军与军控等诸多领域取得的累累硕果。讲座结尾,谢大使引用了习近平主席10月25日在中国恢复联合国合法席位50周年纪念会议上的讲话内容,鼓励同学们努力奋斗,为中国能更好地在联合国肩负大国责任和促进共同发展发挥青年力量。

中国常驻联合国代表团前参赞 、外交部礼宾司前副司长、中国驻瓦努阿图共和国前特命全权大使,现任中国亚欧会议高官、中国联合国协会常务理事谢波华
11月2日,中国社会科学院台湾研究所所长、危机管理与国家安全方向博士生导师杨明杰以《国际关系中的危机管理》为题为同学们带来了系列讲座的第五讲。杨明杰所长首先从危机的定义出发,以一战爆发以及中美南海撞机事件为例向同学们讲解了危机管理的分类、特征及其四个管理周期。之后,杨所长结合自己学习国际关系的经历阐述了危机管理时代性、政治性、战略性的三大原则,后又以毛泽东对危机管理论述向同学们展示了中国危机管理的文化与智慧。最后,杨所长引用习近平主席2017年1月17日在达沃斯论坛年会开幕式《共担时代责任共促时代发展》主旨演讲的内容,总结了当前危机管理的形势背景和演化趋势。讲座后,杨所长与同学们展开深入互动,耐心细致回答了同学们提出的各种问题。

中国社会科学院台湾研究所所长杨明杰
11月9日,国际禁止化学武器组织外联司前司长、联合国秘书长生化武器调查团中国专家、中国联合国协会前副会长兼总干事、现常务理事刘志贤为同学们带来了题为《国际裁军与全球安全——开辟一个没有化学武器的世界》的讲座。刘志贤会长首先介绍了化学武器的特点和演化历史,分析了从古至今在战争和恐怖袭击中使用化学武器造成的惨烈后果,从而强调签订《禁止化学武器公约》和国际化学武器裁军对全人类的重要意义。在此基础上,他探讨了实现公约的四大支柱,即裁军、不扩散、援助和化学武器防护和国际合作,并指出国际社会不仅要彻底销毁已生产的化学武器,还要全面切断新化学武器的源头,援助受化学武器影响的国家。随后,刘会长通过分享他在国际禁止化学武器组织(OPCW)的工作经验,为同学们介绍了该组织的架构和职责,加深了同学们对国际裁军的理解。最后,刘会长讨论了目前中国境内遗留化 学武器的销毁情况以及对应的国际合作。

国际禁止化学武器组织外联司前司长、联合国秘书长生化武器调查团中国专家、中国联合国协会前副会长兼总干事、现常务理事刘志贤
11月23日,中华女子学院校长、中国妇女研究会副会长、联合国教科文组织“媒介与女性”教席主持人刘利群教授为同学们带来了题为《全球政治议题中的妇女问题》的讲座。刘利群校长首先指出妇女问题在全球政治中的重要性,从众多重要国际文件的发布、相关组织机制的建立、领导人的讲话多个等方面展现性别平等已然成为全球基本共识的现状。接下来,她从“全球妇女事业中的中国贡献”、“促进妇女发展的中国行动与方案”、“全球妇女发展仍然面临挑战”、“推动性别平等的中国主张与中国作为”几个方面对中国如何实践性别平等进行探讨。此外,她特别分析了新冠疫情对妇女权益的损害及其应对措施。刘校长将性别平等的理念与实践相结合,将中国方案置于全球治理的背景下考察,使同学们深入理解了国内外促进妇女发展、推动性别平等取得的成就以及面临的挑战。

中华女子学院校长、中国妇女研究会副会长、联合国教科文组织“媒介与女性”教席主持人刘利群为同学们作线上讲座

北京大学国际关系学院助理教授陈沐阳主持讲座
11月29日,亚洲基础设施投资银行(亚投行)政策与战略副行长艾德明爵士(Sir Danny Alexander)做题为《后COP26时代的反思:亚投行在支持全球绿色和气候议程中的作用》的专题讲座。艾德明爵士首先系统地介绍了亚投行的成立背景、发展现状、治理方式和战略特色。他强调,精简、廉洁、绿色(Lean, Clean, Green)是亚投行治理路径的核心。之后,他对亚投行的愿景、使命、投融资模式等内容进行了详细的介绍和解读,并回顾了亚投行帮助成员国渡过新冠疫情难关的举措。紧接着,艾德明爵士分享了他不久前参与第26届联合国气候变化大会(COP26)的观察与感悟,并探讨亚投行在应对气候变化中的角色。他介绍了亚投行在全球气候治理方面做出的承诺,以及在推动COP26多边开发银行联合声明签署过程中的作用。他指出,《格拉斯哥气候公约》号召多边开发银行发挥在调动多边融资,特别是用于气候适应的资金的重要作用。同时,他也对中国应对气候变化的积极行动和当下面临的挑战进行了分析。他认为,未来十年是实现1.5 ℃升温目标的关键时期,多边开发银行、私营部门、政府都应作出贡献。艾德明爵士的分享结束后,讲座进入教授讨论环节。北京大学国家发展研究院副院长徐晋涛教授指出,中国过去在海外投资煤电行业带来潜在环境问题,期待亚投行和中国在提供清洁能源方面展开深入合作,进一步推动能源清洁化、绿色化。张海滨教授认为,包括亚投行在内的国际组织在全球气候治理中的作用日益突出,彰显国际组织的重要性,全球气候治理需要多利益相关方的广泛参与。


亚洲基础设施投资银行副行长艾德明爵士(Sir Danny Alexander)线上讲座,来自北京大学、清华大学、复旦大学、中国政法大学、纽约大学等高校的近百名师生线上参与
11月30日,北京大学校长、第37届联合国教科文组织大会主席郝平教授为同学们带来了题为《推动文明交流互鉴,构建人类命运共同体——联合国教科文组织(UNESCO)的作用与角色》的讲座。国际关系学院院长唐士其教授主持讲座。郝平首先以“人类命运共同体”理念的提出为切入点,详细梳理了十八大以来这一理念不断深化和发展的过程,指出积极参与国际组织与全球治理是中国构建人类命运共同体的重要组成部分。随后,他在清晰分析国际组织的定义、起源和发展的基础上聚焦联合国教科文组织,系统全面地介绍了该组织的发展历程和组织架构,并通过分享他担任第37届联合国教科文组织大会主席的工作经历,具体阐述了该组织在保护世界文化和自然遗产、推动文明交流互鉴、维护人类和平方面所做出的重要贡献。最后,郝平谈到国际组织人才培养,他以几位联合国教科文组织职员为例,为同学们直观地展示了进入国际组织工作所需要具备的能力和素质。他鼓励北大学子在学好专业知识的同时学好外语,拓展国际视野,勇于探索未知,尊重多样文明,为全球治理和构建人类命运 共同体贡献中国智慧和中国力量。

北京大学校长、第37届联合国教科文组织大会主席郝平

北京大学国际关系学院院长唐士其主持讲座

授课现场
12月7日,中国社会科学院欧洲研究所所长、中国欧洲学会会长、中国—中东欧研究院(布达佩斯)院长、《欧洲研究》主编、中国人民外交学会理事冯仲平为同学们带来了系列讲座的第十讲《欧盟与中欧关系》。冯仲平教授首先指出,欧盟是独一无二的国际关系行为体,其复杂结构需要充分研究和理解。由此,冯仲平教授围绕欧盟和欧洲一体化的历史、当下和未来提出十大问题,梳理欧洲一体化的历史背景、发展进程、具体成果、核心动力和重大阻碍,讲解中东欧局势、欧洲共同防务、英国脱欧、中美欧关系等近年热点问题,娓娓道来,亦庄亦谐。冯所长指出,以二战结束和柏林墙倒塌为关键节点,欧洲一体化在合作程度上不断深化、国家数量上不断扩大,取得了显著成果,保证了二战后七十余年的和平。这是欧洲一体化带来的最大红利,也使欧盟成为世界其他地区区域合作的示范。展望欧洲一体化的前景,冯所长认为欧盟解体的可能性不大,但面对内部质疑声音和外部分裂力量,未来仍充满不确定性。作为总结,冯所长讨论了中国对欧洲一体化的态度,指出随着中美战略竞争加剧,欧盟对中国的重要性增大,中国必须对欧洲在中美之间扮演的角色有清醒判断。

中国社会科学院欧洲研究所所长冯仲平
12月14日,中国国际贸易促进委员会副会长,商务部国际经贸关系司前司长、区域全面经济伙伴关系协定(RCEP)前中方首席谈判代表张少刚为北大师生带来了题为《加快实施自贸区战略 助力构建新发展格局》的精彩讲座。张少刚会长首先从学理的角度介绍了“自贸区”与“自贸试验区”两个概念的区别以及自贸区与世界贸易组织(WTO)之间的关系,由此引出了中国推进自贸区战略与实践、完善以自贸区为代表的区域贸易安排的重大意义。紧接着,张会长从“连接国内国际双循环”、“新时期对外开放的重要平台”以及“拓展国际合作空间”三个方面进行分析,指出了中国的自贸区战略对“十四五”规划中提出的新发展格局的重要助推作用。在此基础上,张会长结合其参加 “区域全面经济伙伴关系协定”(RCEP)谈判的实践经验,向同学们阐释了RCEP的重要性,并指出RCEP的成功签订对中国、亚太地区以及世界都是一个历史性的贡献。最后,张会长围绕“中国为什么要加入‘全面与进步跨太平洋伙伴关系协定’(CPTPP)”这一话题,分析了中国积极考虑加入CPTPP的背景、必要性、所需程序和未来前景。

中国国际贸易促进委员会副会长张少刚
12月21日,张少刚会长再次应邀莅临国际关系学院,带来题为《中国与国际经济治理体系》的收官讲座。张会长首先从国际组织与国际论坛两个方面出发,为大家介绍了当下全球经济治理的主要国际机制。在此基础之上,他深入分析了全球经济治理体系中的十大热点焦点问题:多边主义与单边主义、反对保护主义与不公平贸易、维护特殊差别待遇与取消特殊差别待遇、所有制中立与竞争中立、反对滥用贸易救济与加严产业补贴、反对设立劳工标准与主张设立劳工标准、数据流动监管与数据流动自由、新冠病毒溯源行动与反对溯源政治化、豁免新冠疫苗知识产权义务与维持对新冠疫苗的知识产权义务、气候变化的援助与气候变化的去碳。张会长指出,诸多问题背后的实质是发达国家与发展中国家的发展权之争。接着,张会长为大家讲解了中国在国际经济治理体系中的基本立场,并从最终目标、路径选择、政治主张、战略依托、政策取向、议事规则六个方面进行了阐述。最后,张会长讨论了中国参与全球经济治理体系需掌握的四种能力,即规则制定能力、议程设置能力、舆论宣传能力与统筹协调能力。

张少刚——《中国与国际经济治理体系》
互动热烈 效果显著
通过这十二场精彩的讲座,同学们不仅聆听了讲座嘉宾的经验分享,更与每位嘉宾进行了积极的互动交流,在问答环节里收获了丰富的前沿知识,加深了对于相关问题的思考。同学们均表示受益良多,讲座嘉宾也对北大学子的知识基础、思维深度和提问水平给予了高度评价,表示非常愿意来北大与同学们见面交流。

讲座嘉宾与同学们进行课后问答交流

讲座嘉宾与同学们合影
学生提问节选
“正如您讲座中所提及的,罗斯福曾在联合国创立之初表示,只要中英俄美四个大国团结一致,决心维护和平,就不会再有世界大战的发生,可见在联合国成立之初,中美两国作为创始国就被认作为中流砥柱。且从联合国运行机制而言,中美两大国皆为安理会常任理事国,皆在联合国中有着举足轻重的影响力和重要作用。然而现如今中美关系较为紧张,尚未出现破局之机,我的问题是,这样的紧张关系是否会间接或直接地对联合国的运行及其在国际社会发挥作用的效能产生影响?”
“从您的讲座中了解到,RCEP的签订不仅促进了成员国之间的相互贸易,还促进了投资的自由化和便利化。我的问题是,随着中国经济的发展和国民收入水平的提升,我国的劳动力成本也在相应提升,成本优势受到挑战,这样一来,像RCEP这样促进了投资便利化的自由贸易协定更会鼓励我国的企业主加速对外投资办厂,寻找劳动力成本的区位优势。想请问您,这是否会造成我国产业工人的失业率上升,对我国的就业形势和收入分配格局产生不利影响?中国对此有什么应对措施吗,您怎么看待这个问题?谢谢!”
“我的研究兴趣主要在中非,我的问题中非拓展医药健康方面的合作有关。中国其实在疟疾药物像长效杀虫蚊帐、避孕药具等方面的研发和生产都是有一定优势、近年来也有不少创新进展。但我们这些医疗健康产品在联合国采购中国仅仅排在第十位,有很大的进步空间。我了解的主要出海困难在于需要国际组织和目的出口国的双重审核认证比较复杂,但很多中国企业在这方面经验缺乏。为了解决这个问题,您觉得中国政府、中国企业和像世卫组织这样的国际组织三者之间的互动关系未来有什么可以改进的地方呢?”
“在担任联合国驻塞浦路斯维和部队司令期间,当希腊族和土耳其族之间发生冲突时,您冷静且巧妙的提出了充满智慧的调停方案。同时,您也提到您在塞浦路斯期间修订了FEB(Force Employment Book)的条例,还秉承中国军队“官兵一致”的优良传统经常与维和士兵一同巡逻就餐,使联合国维和部队中留下了具有中国解放军特色的维和实践与精神。我的提问是,您认为中国参与联合国维和行动时,具体能够为联合国维和部队带来哪些中国智慧和中国方案?此外,您提到各国维和士兵都听命于自己国家的指令,并受自己国家的法律管制,那么联合国维和部队有没有适用于整体的纪律与制度,具体有哪些法规呢?”
“通常来说,常见能源类型主要有五种,包括太阳能、风能、水电、核能和生物质能。那么在亚投行绿色金融项目中,这几种能源类型的份额占比大致是怎么样的?这五种能源类型在亚投行绿色金融中是否存在重要性排名?此外,在《联合国气候变化框架公约》第26次缔约方大会中备受关注的碳捕获、使用和封存(CCUS)和生物质能碳捕获与封存(BECCS)两种技术是否已经被纳入亚投行绿色金融的项目中?谢谢!”

课堂发言踊跃
“欧盟内部有很多中立国,比如奥地利、芬兰、爱尔兰等,中立意味着它们不加入任何军事同盟。但欧盟同时也在建设共同防务,在自愿基础上的永久结构性合作(PESCO)会使它们加入的欧盟这个组织本身变得具有军事性质,这与它们的中立地位是有矛盾的,请问您如何看待这些国家在欧盟共同防务建设中的角色呢?”
学生感想节选
18级外国语学院英语专业本科 孙田月:作为外院系的同学,我选择了这门课作为跨学科的课程,体验感很好!每周一次的讲座都可以感受到嘉宾、老师与助教的用心准备与安排,谢谢你们!我印象比较深刻的是《文以载道,言以化人——外事口才与沟通艺术的实践提升》,《从联合国看中国大国地位的崛起——纪念新中国恢复联合国合法席位50周年》,《欧盟与中欧关系》这三讲。虽然是讲座课,但是每次课都学到了很多,对国际组织与国际关系有了更深刻的认识,对国关学院也有了更多的了解。平时的提问环节,感觉同学们都很厉害,提了很多很棒的问题,也是我们和嘉宾交流的不可多得的机会。
19级国组本科 覃诗雯:感谢老师们费心请来我们学科中各方面的那么多“大牛”来讲知识、讲故事,一个学期下来感觉既一遍遍回顾了我们学科逐渐形成的这段历史,又感受到各个领域目前面临的现实问题、从中思考未来的走向,也培养了些“国际漂”的志愿和精神,更加坚定了在国际组织工作的目标。我也很享受互动环节,因为其实很多“现实”的这一面都是在同学们的提问之后由嘉宾娓娓道来的。
19级国组本科 钱美利(留学生):每节课邀请不同领域的国际组织专家对我的帮助很大!这个学期让我印象特别深刻的是没能到现场的亚洲基础设施投资银行副行长丹尼·亚历山大,他在线上的讲授内容非常充实,也对我们的问题进行了非常真诚的回答。我觉得以后本课程可以多邀请一些通过英文授课的外国专家来给我们做讲座。让我还印象深刻的是校长来给我们做的那次关于联合国科教文组织的讲座。特别特别开心和感谢本课程能够请到北大校长来给我们讲课,这是好多北大人渴望却不太容易得到的奢侈!而且校长的讲课风格非常生动,让我听得很入神。
18级外国语学院本科生(双学位)许源睿:特别感谢各位老师在这个学期给我们带来的精彩的课程体验,能够在短短一个学期之内在外事口才、世界卫生、区域国别、国际维和与裁军、世界经济、性别权益等各个前沿领域有所涉猎、有所收获,对于选课同学而言实在是一次难得且难忘的课程经历,也是讲座课这一课程类型的独特之处以及优点所在。同时,课程的互动环节也使得大家能够更加深入地参与课堂,同时得到一些即时的反馈。对于我个人而言,能够得到发言提问机会的几次课堂,都给我留下了深刻的印象,即使是没有得到发言机会的时候,我也非常享受倾听大家的意见。尤其是同学们通过自己的观察以及身边的一些体悟,结合课堂上老师们所讲授的内容,产生思考后提出的问题,极富趣味性和思辨性。
21级国组硕士 周真:这门课程给我的最大收获是接触到了很多在这门课以外根本无法了解的“不为人知的内幕”,这些信息对于没什么工作经历、但对国际组织的工作充满向往、但又对国际组织的工作场景缺乏想象的我来说,让我看到了更接近它们“真实生态”的一面。这些国际组织和全球治理领域过去对我而言完全是书本上的,这门课让它们活了起来。并且走出这个课堂很难再有这样的机会,听这么多重量级嘉宾分享他们几十年的感悟与智慧。比如韩铁如老师分享的谈判技巧、谢波华老师分享的中国返联过程中的波折,这些在书上看不到的知识反而对于打开我的思维更有启发。
21级历史学系硕士 费欣然:首先感谢各位老师和助教一学期以来的付出。作为一位其他院系、非国际组织证书项目的同学,感受还是很不同的。学期初选修这门课,纯粹因为对国际组织比较感兴趣,并且想获得一些跨学科的体验。经过一学期的听讲和参与,我认为这门课很好地满足了我的期待。首先,讲座的主题十分多元,涉及到了全球治理的许多热点,串讲的方式可以对研究兴趣起到发散的作用。其次,名家讲座的形式我认为是一种很好的院系传承,可以面对面与成就斐然的前辈进行交流,为同学提供优质学术资源。课程的组织也比较有序,并且有期中交流、期末论文指导的环节,及时对所学进行巩固。希望这门课可以更好的开办下去!
21级MIPP硕士 魏雨晴:我非常喜欢前沿名家讲座课程,也很庆幸自己选择了这门课。老师们的精心准备和安排,让一学期所学内容非常的丰富和丰满。讲座的嘉宾们都是来自各个行业各个组织的大咖,平日里可能也没有机会真正的面对面沟通。通过名家讲座课程,可以真正的听到各个行业一线经验阅历丰富的大咖们的分享,受益匪浅。老师对于题材和主题的选择也很贴合同学们所学专业,在开拓视野的同时,也能找到适合自己的感兴趣的主题。比如我在研究计划中,选择的就是给联合国教科文组织的申请,结合自己的教育工作经验以及讲座嘉宾分享的内容,对教育的调整有更深入的兴趣。感谢老师们和嘉宾们的陪伴,让我在北大的第一个学期收获满满!
21级MIPP硕士 杨聪玲:课程的讲课嘉宾都是有着丰富实践经验和学术背景的大咖,分享的内容很具有启发性,“前沿”两个字当之无愧。每位老师的授课风格不尽相同,却都是内容翔实,见解深刻。其中刘利群老师的授课风格给我留下深刻印象,刘老师从女性角度分析了妇女问题在全球治理中的重要性,各方推动性别平等的作出的努力和面临的挑战,尤其是在讨论环节谈到现实中女性面临的不公正,让身为女性的我感触很深。去年正是我进入职场的第十年,也是成为母亲的第一年,同时面临升职压力和育儿压力,工作学习和育儿挤占了我几乎所有的时间,我时常感到前所未有的迷茫和痛苦。刘老师在前沿名家讲座和公共政策实务的课程都使我从自身的得失中抽离出来,有片刻时间做自己,站在更高的视角用理性的态度看待女性问题,让我对现实有了更深刻的理解。张少刚会长的讲座也令我受益良多。张会长在讲到自贸区战略时提到自贸区知识产权谈判,对我的研究方向很有启发。
21级 MIPP硕士 王玮:非常棒的课程安排和课堂组织!能够在一门课上聆听如此多名家的现场授课非常不易,非常非常感谢学院老师们在幕后付出的努力和辛劳!区别于学院其他课程,“名家讲座”课程的学习内容非常贴近全球治理实务,授课嘉宾丰富的职业履历、声情并茂地讲述为课堂带来非常强烈的感性体验,同时不乏从实践回到理论的深度思考,令我收益良多。
供稿:周倍伊
摄影:黄晓璞
责编:陈沐阳