2020年12月29日晚,随着中国国际贸易促进委员会党组成员、副会长张少刚所做的讲座《当前国际经济治理体系中的热点焦点问题》在学生们的热烈掌声中结束,北京大学国际关系学院2020年国际组织与全球治理前沿名家系列讲座画上了圆满句号。
该系列讲座系北京大学国际关系学院国际组织与国际公共政策专业重点打造的课程之一,于2019年开启,得到新奥集团的大力支持。课程旨在突出该专业的交叉性和应用性特色,特邀国际组织和政府资深官员、大使和知名学者举办特色系列讲座,深化学生对深刻变化中的世界格局以及国际组织在国际公共政策制定中的作用的理解。学生从讲授者的丰富实践和深刻洞察中获取有益的知识和启示,提升认识国际事务和国际组织的境界和水平,进一步拓展专业知识,提高实际技能,开阔全球视野。
该课程是北京大学国际关系学院国际组织与国际公共政策本科专业(IO&IPP)必修课程、国际组织和国际公共政策全日制硕士项目及国际公共政策(MIPP)在职硕士项目选修课程。同时,该课程也是北京大学研究生院国际组织人才培养证书项目的列表课程,向该项目学生开放。该系列讲座阵容豪华、内容丰富、互动热烈,选课学生反响热烈。
阵容豪华 “大咖”云集
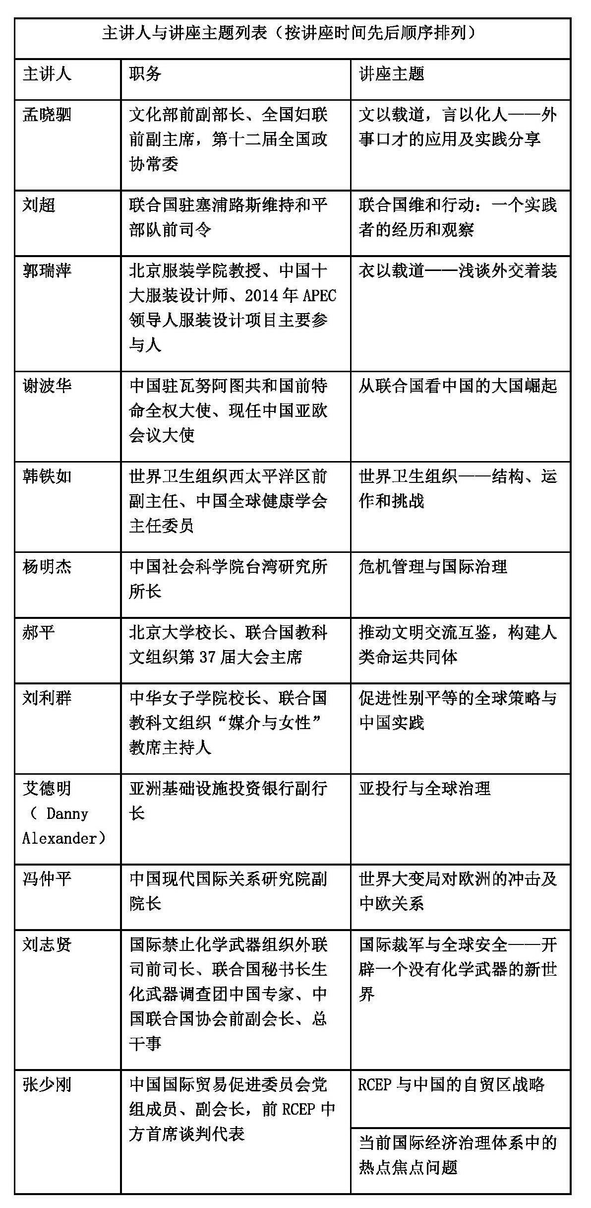
2020年9月至12月,名家讲座系列共邀请了十二位具有丰富国际组织和外事工作经验及深厚学术造诣的官员、大使、学者为广大师生带来十三场精彩讲座。他们分别是(按讲座时间先后顺序排列):孟晓驷、刘超、郭瑞萍、谢波华、韩铁如、杨明杰、郝平、刘利群、艾德明(Danny Alexander)、冯仲平、刘志贤、张少刚(详见下表)。
北京大学国际关系学院对此次前沿名家系列讲座高度重视,投入了很多资源。院长唐士其会见亚投行副行长艾德明爵士,就国际关系学院与亚投行的合作深入交换意见,并主持郝平校长的讲座。副院长兼国际组织与国际公共政策系主任张海滨、助理教授陈沐阳作为课程负责老师,全程筹备和主持讲座,课程助教黄晓璞博士候选人精心细致地为课程做了大量教学服务工作。

内容丰富 观点精彩
该系列讲座主题设置多元、涵盖面广,充分体现了课程设计的交叉性、实践性和前沿性。十三场主题讲座既包含了国际关系与全球治理的传统核心内容,如文明的冲突与和谐、联合国的历史、变革秩序下的欧洲,也包含了国际事务实践的具体内容,如外事口才的应用、外交着装的规范、国际维和实践、化武裁军谈判、危机管理与推演等。同时,该系列讲座选题注重前沿性,强调课程内容的与时俱进和与当下国际形势的紧密结合度,涵盖最受关注的热点问题,其中包括:全球疫情大背景下的世卫组织与国际卫生治理专题,国际发展面临基础设施资金缺口背景下的亚投行专题,贸易“逆全球化”浪潮下的RCEP与国际经济治理专题,女性意识觉醒时代的性别平等专题等。十二位主讲人在授课过程中结合自身的实践经验和体会,为学生呈现了精彩的分享与独到的观点。
9月29日,中华人民共和国文化部前副部长、全国妇联前副主席,第十二届全国政协常委孟晓驷做首场讲座,正式拉开2020年系列讲座的序幕。孟主席以《文以载道,言以化人——外事口才的应用及实践分享》为题与同学们分享了她在高层外事活动中的丰富经历和经验。孟主席运用大量生动、鲜活的案例分析了外事口才的重要性与提高外事口才的途径。她强调,口才是一个人的心理素质、文化素质和综合素质的表现。在对外交往中,应该提前了解对方的文化习惯,在实际交谈中则应多采取欣赏赞美的态度,同时注重情理交融,敢于亮出自己与众不同的观点。在交谈中多讲故事,就地取材,保持幽默,有助于营造友好亲密的交往氛围。她还强调,在外事活动中应注意服饰和说话声音等问题。孟主席的讲座娓娓道来,深入浅出,一气呵成,大大加深了同学们对国际交往中交流沟通能力的重要性和提升路径的认识。

中华人民共和国文化部前副部长、全国妇联前副主席,第十二届全国政协常委孟晓驷

孟晓驷——《文以载道,言以化人——外事口才的应用及实践分享》
10月13日,联合国驻塞浦路斯维持和平部队前司令刘超将军为北大师生带来了题为《联合国维和行动:一个实践者的经历和观察》的讲座。刘超将军首先向同学们介绍了联合国维和行动的定义、法律基础、基本原则、主要任务以及有关争议,然后与同学们分享了他担任驻塞浦路斯维持和平部队司令时的经历与感悟,用亲身体会生动具体地介绍了塞浦路斯维持和平部队的基本架构、主要任务和工作模式。刘将军还对联合国维和部队中成员的构成、维和部队与当地政府的交流合作、不同国家在维和行动中的工作特色等内容进行了系统介绍。刘将军来自维和一线的生动案例和深入思考进一步加深和拓展了同学们对联合国维和行动的认识。

联合国驻塞浦路斯维持和平部队前司令刘超

刘超——《联合国维和行动:一个实践者的经历和观察》
10月20日,北京服装学院教授、中国十大服装设计师、2014年APEC领导人服装设计项目主要参与人郭瑞萍带来了题为《衣以载道——浅谈外交着装》的分享。郭教授从“衣之位”、“规则点滴”、“趋势之变”、“美的浅谈”、“风格为王”以及“穿出中国气度”六个方面系统介绍了古今中外的服制规则及趋势变化。她强调,服装有自己所承载的思想、态度和语言,是一种表达和陈述。外交中稳定鲜明的着装风格,有助于树立国家及个人良好的国际形象,而每个国家的外交着装风格又是建立在本土文化的血脉之上的,并以多国领导人为例,讲述了其个性鲜明的着装背后所蕴含的民族风格、政治动机等。最后,郭教授就中国如何在国际场合展现大国气度、体现中国风格提出了独到的见解。郭教授的讲座大大激发了同学们对多边外交中的着装和服饰这一平时很少关注和了解的问题的兴趣,并增加了相关知识。

北京服装学院教授、中国十大服装设计师、2014年APEC领导人服装设计项目主要参与人郭瑞萍

郭瑞萍《衣以载道——浅谈外交着装》
10月27日,中国驻瓦努阿图共和国前特命全权大使、现任中国亚欧会议大使谢波华带来了系列讲座的第四讲——《从联合国看中国的大国崛起》。谢大使围绕“内忧外患百年史”、“为恢复新中国在联合国合法权利的斗争”和“以负责任的大国姿态积极参加联合国各项事务”三个主题展开全面深入分析。他首先强调中国是第二次世界大战的东方主战场,中国作为四个最主要参战国之一参与了联合国创建的全过程,然后以重大事件为线索,通过展示翔实的史料介绍了新中国恢复在联合国合法席位的过程。最后,系统介绍了中国近些年来积极参加联合国各项事务的进展以及在多个领域取得的重大成果。谢大使的讲座充满历史感,大大激发了同学们的家国情怀,进一步加深了同学们对中国与联合国关系的认知。

中国驻瓦努阿图共和国前特命全权大使、现任中国亚欧会议大使谢波华

谢波华——《从联合国看中国的大国崛起》
11月3日,世界卫生组织西太平洋区前副主任、中国全球健康学会主任委员、北京协和医科大学全球健康客座教授韩铁如带来了题为《世界卫生组织——结构、运作和挑战》的分享。韩铁如教授围绕“世界卫生组织的结构及运作”、“中国与世卫组织”和“未来挑战”三大议题展开讲解。他结合自己在世界卫生组织工作20多年的丰富工作经历,首先为同学们详细介绍了世卫组织的理事机构、秘书处、地区机构等组织结构,并引导同学们对世卫组织的决策机制改革进行认真思考,然后通过丰富的案例资料回顾了中国参与世界卫生组织创建和早期工作的过程,展现了中国对世卫组织的特殊贡献。最后,他结合新冠肺炎疫情对当下世卫组织面临的挑战进行了深入探讨。韩教授的讲座进一步加深了同学们对世界卫生组织和新冠肺炎疫情发展趋势的认识。

世界卫生组织西太平洋区前副主任、中国全球健康学会主任委员、北京协和医科大学全球健康客座教授韩铁如

韩铁如——《世界卫生组织——结构、运作和挑战》
11月10日,中国社会科学院台湾研究所所长杨明杰以《危机管理与国际治理》为题为同学们带来了系列讲座的第六讲。杨所长结合自己长期从事危机管理的理论研究和丰富实践工作经验,深入浅出,以危机的概念及特征为切入点,引导同学们准确理解危机及其界定标准,然后对危机管理的时代困境展开了深入系统探讨。他强调,应注意危机管理中存在的思维与执行盲区,并借助详实的案例资料进行了生动解释,使同学们对一部国际关系史实质上就是一部国际危机及应对的历史这一论断有了更深入和形象的理解。

中国社会科学院台湾研究所所长杨明杰

杨明杰——《危机管理与国际治理》
11月17日,北京大学校长、联合国教科文组织第37届大会主席郝平教授为同学们带来了题为《推动文明交流互鉴,构建人类命运共同体》的讲座。国际关系学院院长唐士其教授主持讲座。郝平校长在讲座中指出,党的十八大报告首次明确提出“人类命运共同体”理念,而国际组织在构建人类命运共同体的重要战略思想中发挥着突出作用。他结合自己在联合国教科文组织丰富的工作实践和亲身经历的大量案例,生动形象地阐述了联合国教科文组织的组织文化、治理结构及其对促进世界文明交流和全球可持续发展事业所做出的重要贡献,课堂气氛十分活跃。郝平校长最后热情鼓励同学们不断拓宽国际视野,提升专业能力,未来积极投身到国际组织中去。同学们深受鼓舞。

唐士其院长主持讲座

北京大学校长、联合国教科文组织第37届大会主席郝平
郝平——《推动文明交流互鉴,构建人类命运共同体》
11月24日,中华女子学院校长、联合国教科文组织“媒介与女性”教席主持人刘利群教授为同学们带来了题为《促进性别平等的全球策略与中国实践》的讲座。刘利群校长从理论与实践相结合的角度,首先向同学们介绍了性别平等的全球基本共识,然后围绕“全球性别平等事业的世界贡献”、“全球性别平等事业的中国贡献”、“全球性别平等仍然面临挑战”、“新时代性别平等的新作为”等四大议题进行深入系统分析,启发同学们从国内、国际两个层面对性别平等问题进行深入思考,大量的案例,生动的讲述极大激发了同学们对国际政治中的前沿话题--性别问题的兴趣和关注。

中华女子学院校长、联合国教科文组织“媒介与女性”教席主持人刘利群

刘利群——《促进性别平等的全球策略与中国实践》
11月30日,亚洲基础设施投资银行副行长艾德明爵士(Sir Danny Alexander)到访北京大学国际关系学院,做题为《亚投行与全球治理》的专题讲座。艾德明行长强调亚投行的治理路径以“精益、清洁、绿色”为其鲜明特色,然后介绍其四种投融资形式,并指出私营部门所发挥的作用越来越重要。他还用大量案例生动说明亚投行如何在新冠疫情期间助力相关国家渡过难关。艾德明行长最后强调,当今国际社会面临诸多挑战,加强多边合作、坚持多边主义愈发重要,希望北大有更多奋发有为且熟悉国际制度规范的年轻人加入亚投行,为全球治理做出贡献。

亚洲基础设施投资银行副行长艾德明爵士(Sir Danny Alexander)

艾德明爵士(Sir Danny Alexander)——《亚投行与全球治理》
12月8日,中国现代国际关系研究院副院长冯仲平为同学们带来了系列讲座的第十讲《世界大变局对欧洲的冲击及中欧关系》。冯院长首先在历史的维度上阐述了世界大国实力变化及其对欧洲国家的意义,指出欧洲的崛起路径是联合自强,欧洲一体化的本质是国家通过和平、自愿方式将部分主权上交给超国家机构。然后,他在详细介绍欧洲一体化过程的基础上围绕欧盟内部的利益分化、民粹主义、跨大西洋关系的结构性变迁等议题深入分析了欧洲一体化面临的挑战和欧洲的战略选择及其对华政策的变化和原因。系统连贯的讲座充分展现了冯院长研究欧洲问题的历史厚度和理论高度。

中国现代国际关系研究院副院长冯仲平

冯仲平——《世界大变局对欧洲的冲击及中欧关系》现场问答环节
12月15日,国际禁止化学武器组织外联司前司长、中国联合国协会前副会长兼总干事、联合国秘书长生化武器调查团中国专家刘志贤为同学们带来了题为《国际裁军与全球安全——开辟一个没有化学武器的新世界》的讲座。刘会长结合自身在国际禁止化学武器组织的丰富工作经历,聚焦国际禁止化学武器公约、国际禁止化学武器组织、化学武器使用情况、国际社会百年禁止化武努力、中国履行公约状况及日本在华遗弃化学武器问题等内容,为同学们做了系统深入而生动的解读。刘会长深入浅出的讲解和独到的见解使同学们深刻意识到禁止化学武器背后的博弈,并对国际禁止化学武器组织和国际禁止化学武器公约对维护国际社会安全与稳定的重要性有了更为深入的认识。

国际禁止化学武器组织外联司前司长、中国联合国协会前副会长兼总干事、联合国秘书长生化武器调查团中国专家刘志贤

刘志贤——《国际裁军与全球安全——开辟一个没有化学武器的新世界》现场合影环节
12月22日,中国国际贸易促进委员会党组成员、副会长,前RCEP中方首席谈判代表张少刚以“《区域全面经济伙伴关系协定》(RCEP)与中国的自贸区战略”为题为北大师生全面分析讲解RCEP和中国自贸区战略的演变。张会长结合RCEP刚签署的最新动态和自身长期参加RCEP谈判的丰富经历,对 RCEP的基本情况、谈判历程、主要特点、重大意义进行了深入评析,并系统阐述了自贸协定在不同阶段的发展趋势与特点。在此基础上,张会长深入介绍了中国自贸区建设的发展过程,并紧密围绕中国与RCEP的关系探讨了自贸区战略的布局实施与落地,大大加深了同学们对区域经济合作的前世今生和中国的相关政策的理解。

中国国际贸易促进委员会党组成员、副会长,前RCEP中方首席谈判代表张少刚

张少刚——“《区域全面经济伙伴关系协定》(RCEP)与中国的自贸区战略”
12月29日,张少刚会长再次应邀莅临国际关系学院,带来题为《当前国际经济治理体系中的热点焦点问题》的收官讲座。张会长深入分析了当前全球经济治理体系中的十大热点焦点问题,并对世贸组织改革的难点以及中方的改革思路进行了权威介绍。他强调,全球经济治理中存在的主要分歧实质上体现了发达国家与发展中国家的发展权之争。在讲座的最后,张会长以北大国关院友的身份鼓励同学们认真学习专业知识,深入了解国情与国家政策方针,努力扩展国际视野,今后为国际组织与全球治理贡献中国力量,同学们深受感动。


张少刚——《当前国际经济治理体系中的热点焦点问题》
互动热烈 效果显著
通过这十三场精彩的讲座,同学们不仅聆听了讲座嘉宾的经验分享,更与每位嘉宾进行了积极的互动交流,在问答环节里收获了丰富的前沿知识,加深了对于相关问题的思考。同学们均表示受益良多,讲座嘉宾也对北大学子的知识基础、思维深度和提问水平给予了高度评价,表示非常愿意来北大与同学们见面交流。
值得一提的是,受疫情影响,本年度国际组织与全球治理前沿名家系列讲座采取了线下与线上结合授课的形式,每期讲座都为身处京外、境外的同学进行了一对一直播,保证了讲座参与质量,使同学既聆听了嘉宾分享,又通过线上平台实现了与嘉宾的交流。
师生互动合集

“对于跨文化交往时遇到尖锐或不友好的问题,主要的应对方法我认为首先是寻求基本的共识,找到一个双方都认同的东西作为出发点,通过共识营造良好的沟通氛围。在共识之上,有两种解决方式:第一,是运用幽默将尖锐和不友好消解;第二,如果口才不足,就诚恳地解释自己是怎么想的,自己为什么与对方所想的不一致,这样即使无法促成理解,也可以保持真诚,为后续的沟通做好铺垫。”
----同学答嘉宾孟晓驷提问
“据我了解服装在生产、消费过程中产生了碳排放,以及带来了固体垃圾等问题。想请问老师,在外交场合去穿着一些体现我们自己民族文化特色的服饰从而展现国家形象的同时,是不是能够融入环保的因素,从而展现中国情怀。不知道在国际会议及论坛中,有没有相关的实践?如有,希望老师能与我们分享,谢谢!”
----同学提问
“我的问题是关于非致命性化学武器的危险性与安全性。例如催泪瓦斯这种非致命性化学武器为什么在战争中被国际法禁止使用,但在国家防暴中却是合法的。虽被定义为不造成人员死亡或重伤的技术手段,但在现实中已有死于这类技术的案例,也有研究表明这类武器对于环境的影响与一般化学武器无太大区别。请问在您看来,应该如何防范这类化学武器的滥用?谢谢!”
---- 同学提问

“我了解到今年5月时成立的WHO Foundation,在公开信息里说明自己是完全独立于WHO的法人组织,这是否能看作是WHO向私营部门资金打开大门的尝试?此外,WHO曾经尝试加大私营部门及非政府组织的参与,但相关方案未获通过,是哪一方阻挠了私营部门为WHO提供资金?按我的理解,发达国家与发展中国家貌似都能从中获利,由此想请问老师的看法。谢谢!”
----同学提问
“如今已经谈判形成的高水平自贸协定,有许多高标准的边境后监管措施,这些措施是整体上促进了WTO改革,为WTO赋能,还是加剧了‘面条碗效应’,加剧了碎片化?”
----同学提问
“您谈到从国家、政府层面推动性别平等政策,但我想从另一个方面来看待,即从大众媒体的发展维度来看。我在一个传播学的课堂上学到了相关的知识,谈到在大众媒体的发展过程中,对媒体史的研究通常都把媒体的发展与女性主义史联系在一起。传媒的发展也推动了女性就业的提升。但在这个过程中也浮现出两方面问题,一个是在大众传媒发展之前,也存在了很多女性运动,但主要聚集于改善基层女性生活状况,例如改善女工生活状况、待遇上。但是,随着大众传播的发展,女性主义仿佛变得越来越精英化了,例如广播电视剧等都是塑造的精英女性形象。而在这一过程中,像以往的底层女性生活出现困境的情况反而被忽视了。由此,在媒体发展的过程中可能会引导女性主义偏离以往的方向。想请问您怎么看待媒体在性别平等上所发挥的作用?谢谢!”
----同学提问
“我想就欧洲一体化进程提出问题。依据我对国际金融领域最优货币区理论的理解,如果一个地区面临经济冲击的对称性越强,一体化程度越高,那么是更加有利于货币统一的。然而如果货币一体化进程促进商品流动与投资流动且加强地区内部竞争,那么就有可能起到促进分工专业化且降低该地区所面临的经济冲击对称性的效果。从技术上看,欧洲一体化进程各个领域并不可能是一致的,例如人员流动的一体化就必然慢于货物流动的一体化,货物流动一体化的壁垒又将高于资本流动的壁垒。政策层面上,财政政策的统一目前也是慢于货币政策的统一。由此,我想请问的是,流动性与一体化在不同领域之间的差异是否在某种程度上意味着欧洲一体化本身就会带来欧洲一体化的阻碍因素?欧洲一体化的未来是该进程的步步深入,包括财政政策的统一,还是说将陷于一个类似于“分久必合,合久必分”的钟摆状态?”
----同学提问
学生感想合集
吴焕璋 2018级本科生
通过这门课程我学到了丰富的有关国际组织从业实践以及理论研究的相关知识。尤其是我本身对于联合国教科文组织的从业指导规范以及亚洲基础设施投资银行(AIIB)的可持续金融发展有着浓厚的兴趣,借助此门课程我有了与这两方面专家交流的机会,更获得了平时难以从网站中发掘的细节知识。这也促使我对于自身日后的发展有了更加清晰的规划,非常感谢此门课程!
谢智愚 2018级本科生
本学期有幸选到了这门课程,张老师邀请到了不同国际组织且有不同专业背景的资深专家给我们带来了丰富多彩的讲座。主题从联合国的改革到国际贸易与投资、国际裁军、国际法,等等。我们从不同的嘉宾身上既了解了很真实的国际组织现状,也跟踪了非常前沿的国际组织发展。对我们而言,这不仅仅是有理论的学习,更重要的是真切体会到了国际组织在世界中的作用、意义和价值,更加坚定了我们今后投身于国际组织工作,贡献自身力量的目标。
仲九真 2020级硕士生
每次上这门课都很激动,因为可以见到每个领域的“天花板”,很多出现在网页上的大咖。特别是每个嘉宾都有自己的风格,让我感受到了一个个活跃在中国政治和外交前沿的鲜活形象。很多学者对国际政治的理解都非常高屋建瓴,比如张少刚会长对于区域性合作对全球性制度安排的潜移默化的作用等观点让我受益很多。非常感谢老师和助教的精心安排!
马舒腾 2020级硕士生
前沿名家讲座课程实际上提供的是一个内部人,尤其是许多在国际组织和外事部门担任中、高层官员的内部视角。每一位讲座嘉宾都提供了一些非常新鲜的、有见地的观点,或是一些不为外人所知的“故事”。这是非常难得的经历和体验。
黄晓纯 2020级硕士生 MIPP(来自外交部)
这门课让我在众多理论课程中,多了一个可以拓宽视野的渠道。各位嘉宾的讲授从很多角度让我对国际组织的工作有了感性认识。这门课是对培养方案中其他专业课程的有益补充,希望以后能有越来越多的各领域的领导来到现场与我们分享第一手心得体会。我作为在职学生觉得受益匪浅。
吴松霖 2020级硕士生 MIPP (来自外交部)
通过十三讲的课程学习,我对国际组织与全球治理领域下的交叉学科知识的理解有了进一步的提升。首先感谢学院老师们精心安排了这门课程,也要感谢各位国内外高级、资深官员和知名学者的倾情讲授,各位名家对自身实践经历的分享和深刻洞察给予了我深入思考国际组织和国际事务的机会,进一步拓展了自己的专业知识,同时开阔了全球视野,深化了中国情怀。
秦文龙 2020级硕士生 MIPP(来自全国侨联)
通过这门课程见识了很多领域的大咖。他们结合实际工作经历,让国外工作、国际组织工作、对外交往等脱去了神秘感,让我们拓展了视野。另外,讲座嘉宾的谦虚品格和接地气的分享确实是在其他地方难以收获的。特别感谢这门课程!

系列讲座工作团队成员张海滨、陈沐阳、黄晓璞与讲座嘉宾刘利群校长等合影